本日、広島県北部保健所の医療法に基づく立入検査がありました。
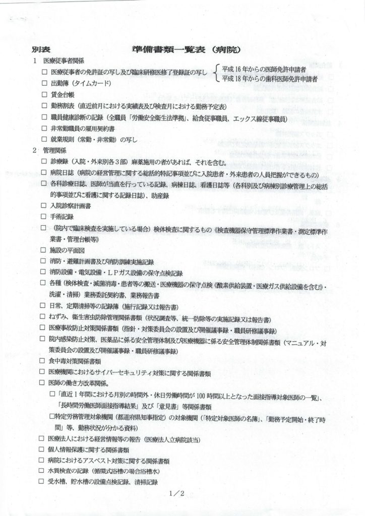
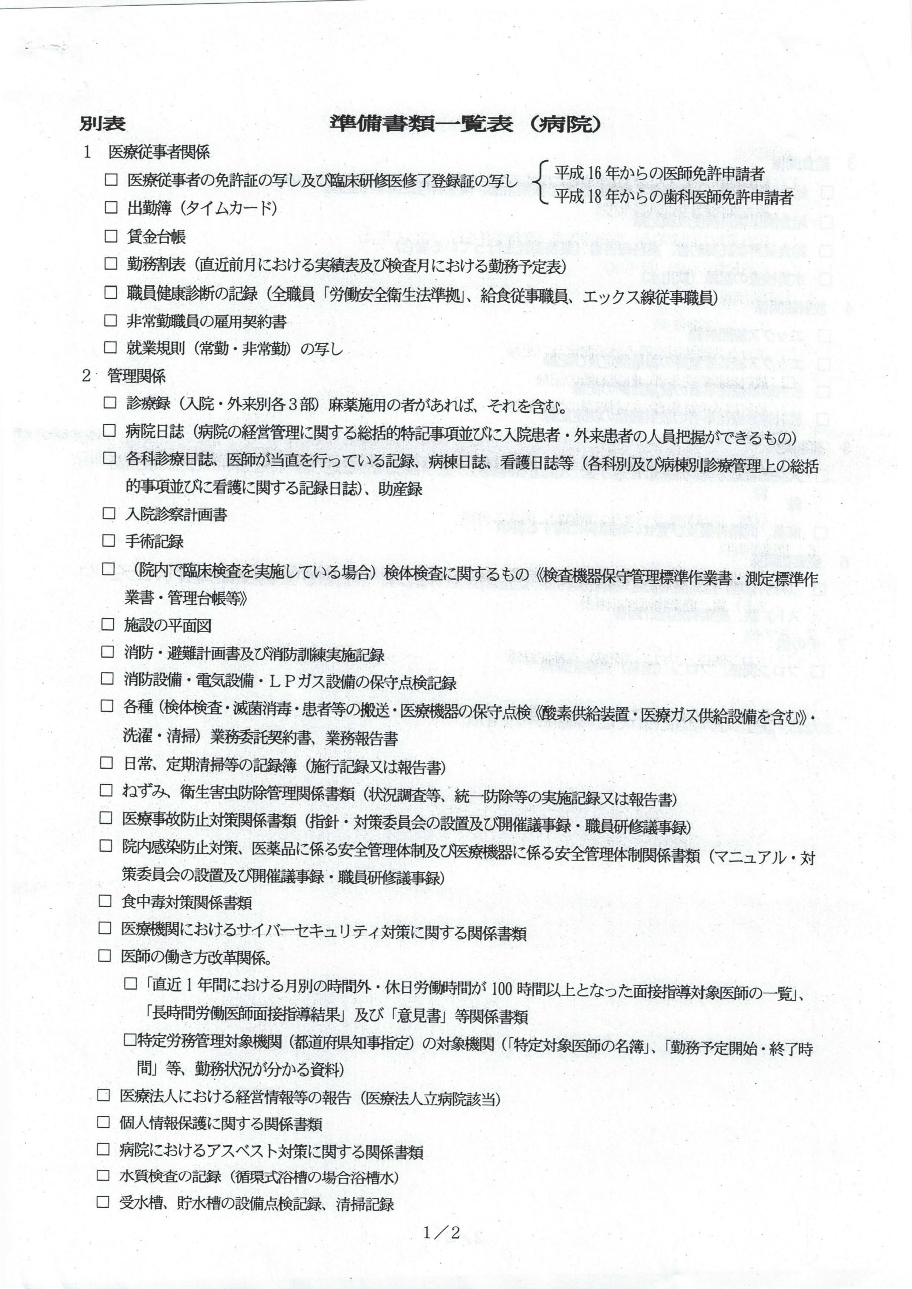
本日、医療法に基づく広島県北部保健所の立入検査がありました。毎年全ての病院に実施されるものです。医療法の基準を満たして病院が運営されているかの検査です。
具体的には下記のような項目ついての文書などが全て検査となります。


お知らせ 2025年10月10日
ブログ一覧へ戻る本日、医療法に基づく広島県北部保健所の立入検査がありました。毎年全ての病院に実施されるものです。医療法の基準を満たして病院が運営されているかの検査です。
具体的には下記のような項目ついての文書などが全て検査となります。


お知らせ 2025年10月10日
ブログ一覧へ戻る
〒727-0023 広島県庄原市七塚町国武1613
[受付時間] 平日 9:00 - 17:00
Copyright © 2016 備北ななつか病院 All Rights Reserved.